89622244
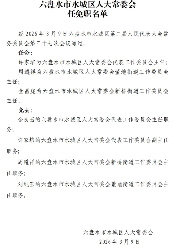
六盘水市水城区人大常委会任免职名单
20
水城人大
2026-03-10 09:36:35
5927428
市县人大
个人中心
搜 索
贵州省人大网站群:
贵阳
|
遵义
|
六盘水
|
安顺
|
毕节
|
铜仁
|
黔东南
|
黔南
|
黔西南
首页
主任之窗
人大概览
常委会概览
重要发布
工作动态
立法工作
监督工作
代表工作
选举任免
您当前的位置:
首页
>
新闻中心
>
市县人大
六盘水市水城区人大常委会任免职名单
发布时间:2026年03月10日
打印本页
关闭
【字体:
大
中
小
】
网站纠错
上一篇:
没有了
下一篇:
没有了
相关信息
X
政务微信
政务微博
返回顶部